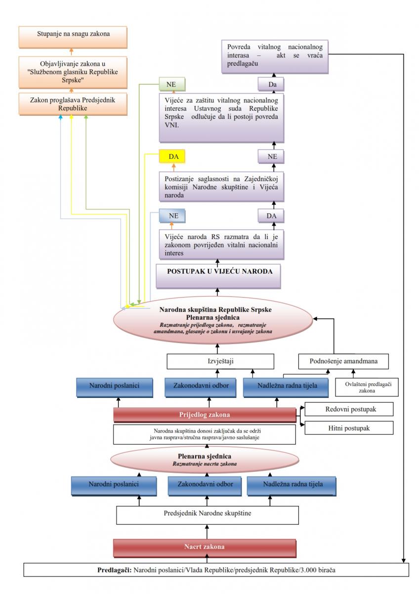
Zakonodavni postupak
Postupak za donošenje zakona
Pravo predlaganja zakona, drugih propisa i opštih akata imaju predsjednik Republike, Vlada, svaki narodni poslanik ili najmanje 3.000 birača.
Narodna skupština može odlučiti da o pojedinim pitanjima iz svoje nadležnosti odluku donese nakon prethodnog izjašnjavanja građana na referendumu.
Pravila za izradu zakona i drugih propisa možete vidjeti ovdje.

Prilog
zakonodavni postupak.jpg
(102.56 KB)
